

全国免费客服电话 025-83700868 邮箱:bafanglaicai@126.com
手机:13905181235
电话:025-83700868
地址:南京市鼓楼区三步两桥145号
发布时间:2026-03-21 17:26:22 人气:
97国际-至尊品牌,源于信誉-浙江慈溪人,华东师范大学终身教授、马克思主义学院博士生导师,主要研究方向为党史党建。
坚持正确政绩观是党始终如一的要求。“十五五”开局之年,党中央部署在全党开展树立和践行正确政绩观学习教育,具有深远的意义,凸显了树立和践行正确政绩观对党和国家事业前途命运的极端重要性。正确政绩观与错误政绩观泾渭分明,在实践中呈现出两种面相,形成截然不同的行动逻辑,对领导干部干事作为产生正负两方面的影响。树立和践行正确政绩观,有助于强化意识、端正态度、提高自觉,从而更好地发挥主动精神,为党和国家创造更加辉煌的政绩。树立和践行正确政绩观是一篇大文章,必须按照党中央的要求和实践原则,把树立和践行正确政绩观贯穿日常始终并持续地发挥效能。推进树立和践行正确政绩观常态化长效化,领导干部干事创业才能保持强烈的事业心和高度的责任感,创造出经得起实践、人民、历史检验的实绩。
引用格式:[1] 齐卫平. 做好树立和践行正确政绩观常态化长效化的大文章[J]. 宁波市委党校学报, 2026, 48(2): 5-14.
经党中央同意,从今年2月底至7月底在全党开展树立和践行正确政绩观学习教育,要求县处级以上领导班子及其成员通过督促检查、调查研究、了解群众反映等途径,深入查找政绩观方面存在的问题,从党性上找差距、查根源、强修养。树立和践行正确政绩观,是事关党和国家事业的一个重大问题,深入学习和全面贯彻习关于树立和践行正确政绩观的重要论述,必须牢固树立意识、增强自觉,以立党为公、为民造福、科学决策、真抓实干为总要求,推进树立和践行正确政绩观常态化长效化,努力创造经得起实践、人民、历史检验的实绩。
政绩有特定的语义,与通常讲的个人成绩或业绩不同,政绩指的是官员在任职期间施政取得的成效,是评价领导班子和领导干部履职行为的重要依据。政绩反映政绩观,政绩观决定创造政绩的行动逻辑,即是说,创造政绩受政绩观的支配。作为理念形态,政绩观的背后是世界观、人生观、价值观,官员创造政绩体现的是政治素质和道德修养。对于中国来说,创造政绩既是治国理政能力的体现,也是全面领导和长期执政的责任担当。无论是理念形态还是行动逻辑,树立和践行正确政绩观,都必须明确“为谁创造业绩、创造什么样的业绩、怎样创造业绩”的问题。在这些问题上存在认识模糊和思想错误,政绩观就会走偏,创造政绩就会出问题。
中华人民共和国成立以来,历届党中央始终保持不断为人民创造政绩的思想自觉、政治自觉、行动自觉,取得了推进国家发展和提高人民生活水平的历史性成就,交出了一份份优异的政绩单。党的十一届三中全会以来,实施改革开放对党创造政绩提出新的要求并搭建了更为宽阔的舞台。指出,“真正干出几个实绩,来取信于民”[1]298,“要取信于民,要干出实绩”[1]299。指出,要把人才培养、为教育办实事作为政绩考核的重要标准[2]371,“我们在干部使用上,一定要重政绩、重民意”[2]558。指出:“着力树立正确政绩观,切实按照客观规律谋划发展。秉持什么样的政绩观,是衡量领导干部能否正确对待群众、正确对待组织、正确对待自己的试金石,也是领导干部党性修养的重要体现。”[3]201决定中国命运的改革开放,以我国经济快速发展和社会长期稳定的卓著政绩为人民造福,坚持正确政绩观成为党治国理政的实践遵循。
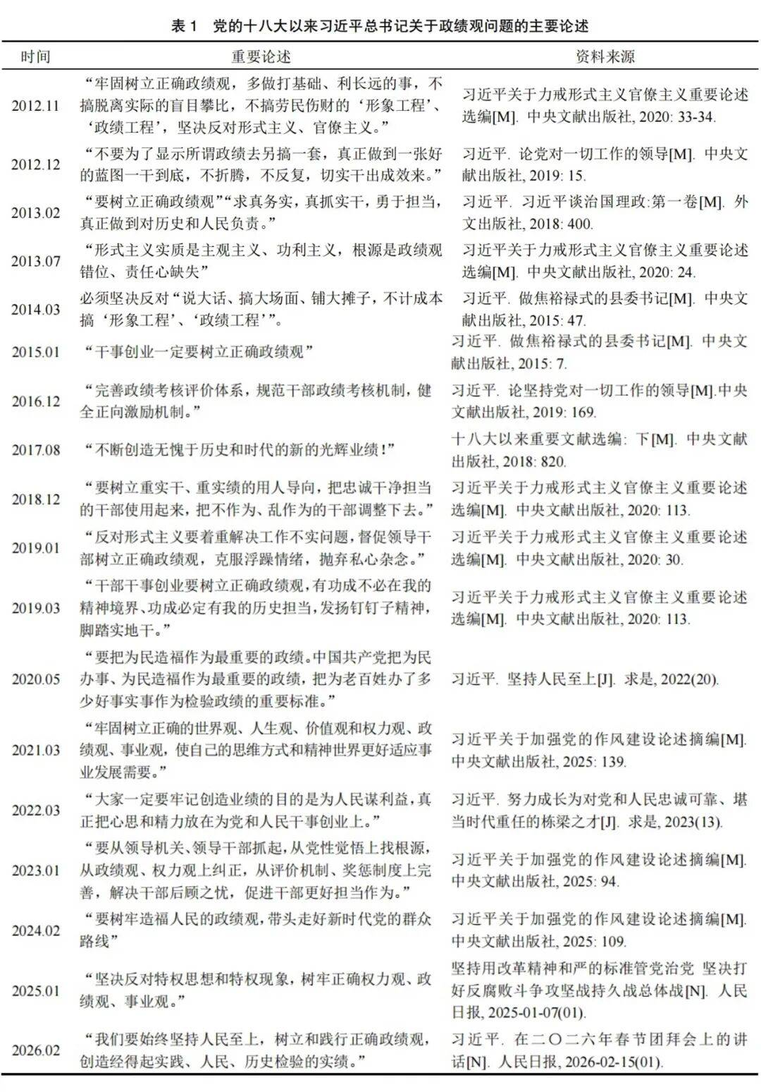
习在浙江任职期间就非常重视政绩问题,他发表过《“潜绩”与“显绩”》《树政绩的根本目的是为人民谋利益》《凡是为民造福的事一定要千方百计办好》等文章,反复强调领导干部必须树立正确政绩观,必须“自觉用最广大人民的根本利益来检验自己的工作和政绩,做到凡是为民造福的事就一定要千方百计办好,凡是损害广大群众利益的事就坚决不办”[4]33。中国特色社会主义进入新时代,坚持什么样的政绩观被摆上更加重要的位置。 党的十八大闭幕的第二天,习就提出树立正确政绩观的问题。11月15日,他在党的十八届一中全会上发表重要讲话,指出要“牢固树立正确政绩观,多做打基础、利长远的事,不搞脱离实际的盲目攀比,不搞劳民伤财的‘形象工程’、‘政绩工程’,坚决反对、官僚主义”[5]33-34。在坚持和发展中国特色社会主义事业的新时代实践中,习反复提出和强调必须树立和践行正确政绩观,论述非常多(见表1),从不同角度提出的重要观点,为树立和践行正确政绩观提供了思想指南,确立了行动纲领。
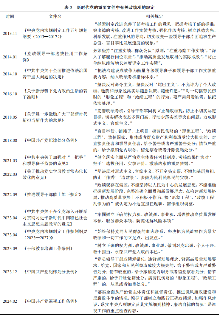
需要说明的是,上表所列的只是习关于政绩观重要论述的一部分,但可以看到一个事实,即党的十八大以来的每一年里,习都要强调必须树立和践行正确政绩观,可见这个问题有着沉甸甸的分量。以这些重要论述为指导,把树立和践行正确政绩观从理念养成转化为实践要求,在新时代党中央出台的一系列文件中得到体现(见表2),形成把经验上升为制度规范的行动逻辑。
新时代习的相关重要论述以及党的规定,坚持守正创新,在创新治国理政的实践中不断深化对政绩观问题的认识。树立和践行正确政绩观被拓展到世界观、人生观、价值观的改造,权力观、事业观、利益观的端正,党性淬炼的要求,领导干部从严管理的实践,党内法规和政策的制定,干部干事担当作为的责任,巡视工作的内容等各个方面,意识不断强化,理论日益丰富,实践更加自觉。在坚持和发展新时代中国特色社会主义的实践中,以树立和践行正确政绩观迈出前进步伐,为赢得广大人民群众对中国全面领导的信任拥护、巩固党长期执政的地位夯实了基础。
中国全面领导和长期执政,以最大限度和最大可能创造政绩为诉求,取得更多、更大、更好的政绩是各级领导干部的责任,也是人民群众的期待。然而,政绩是数量和质量的统一,衡量政绩不是只有大小多少一个尺度,还有政绩观是否正确的价值判断问题。政绩观在价值取向上出现偏差,创造再大、再多的政绩也不符合党中央的要求,而且会给党和国家事业带来危害,给人民利益造成损害。
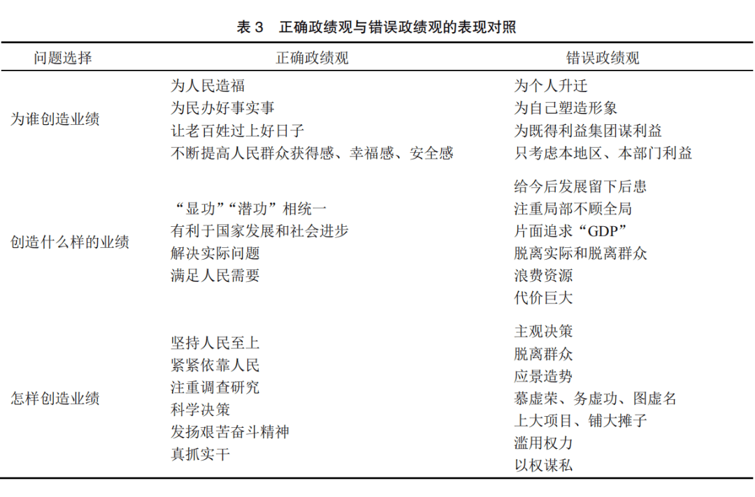
政绩观的价值判断由三个核心问题构成,即“为谁创造业绩、创造什么样的业绩、怎样创造业绩”,这三个问题形成具有内在逻辑关系的政绩观整体。第一个问题是创造政绩的立场坚守问题,第二个问题是创造政绩的样式呈现问题,第三个问题是创造政绩的方法运用问题。立场具有根本性,决定样式和方法,树立和践行正确政绩观,解决好“为谁创造业绩”问题决定着创造什么样的业绩、怎样创造业绩。政绩观正确与否体现价值取向,错误的价值取向致使政绩创造走样变形。
正确政绩观与错误政绩观泾渭分明,在实践中呈现两种面相(见表3),形成截然不同的行动逻辑,对领导干部干事作为产生正负两方面的影响。正确政绩观的核心要义可以从以下三个方面加以把握。其一,坚持人民至上,以“为民造福是最大政绩”坚定“为谁创造业绩”的政治立场,以人民满意作为创造政绩的根本追求。其二,坚持党性原则,以贯彻党中央集中统一领导为恪守“创造什么样的业绩”的实践遵循,以服从大局、长远和整体利益作为创造政绩的行为取向。其三,坚持为民办实事好事,以求真务实精神形成“怎样创造业绩”的正确方法,以科学精神作为创造政绩的力量支撑。习指出,“中国把为民办事、为民造福作为最重要的政绩,把为老百姓办了多少好事实事作为检验政绩的重要标准”[6]55,“一定要树立大局观、长远观、整体观,不能因小失大、顾此失彼、寅吃卯粮、急功近利”[7]434,必须“讲真话、察真情、报真数,谋实招、办实事、求实效,追求实实在在的发展、没有水分的发展、速度质量效益相统一的发展,努力创造出经得起实践、人民、历史检验的成绩”[5]57-58。这些重要论述贯彻党全心全意为人民服务的根本宗旨,体现党为中国人民谋幸福和为中华民族谋复兴的初心使命,为树立和践行正确政绩观提供了鲜明的导向。
错误政绩观有各种各样的表现,归结起来主要是、官僚主义、功利主义。的政绩观追求轰轰烈烈的场面,图虚荣搞“形象工程”,博眼球搞“政绩工程”,求声望搞“面子工程”,重形式轻内容,“只留痕不留绩”,创造的所谓政绩好看不中用。有的领导干部为政绩而做政绩,把做出政绩当作应付考核的交代,缺乏积极进取精神,做出的政绩浮在表面。官僚主义的政绩观从主观出发,关着门想问题,拍脑袋作决策,凭想象搞计划,不顾实际、违反规律上大项目、铺大摊子,不惜以消耗宝贵资源和浪费人力物力财力为代价搞政绩,劳民伤财的结果令人民群众强烈不满。功利主义的政绩观把创造政绩看作是为自己仕途发展积累资本,干事作为就想给自己留名和立碑,做工作只图即时效应,目光短浅、视野狭窄、急功近利、心浮气躁。有的领导干部把政绩算在自己的功劳簿上,以期为个人晋升创造条件。习指出,“实质是主观主义、功利主义,根源是政绩观错位、责任心缺失,用轰轰烈烈的形式代替了扎扎实实的落实,用光鲜亮丽的外表掩盖了矛盾和问题”[8]311,“有的抓工作固守套路不出思路,回避矛盾不敢担当,遇事要么层层向上请示,要么层层向下签责任状,就是不去抓落实”[5]32,坚决反对“为了捞资本、谋升迁,不惜动用人力物力财力,大搞‘形象工程’、‘政绩工程’”[9]17,决不允许“只想出彩不想担责,满足于做表面文章,重显绩不重潜绩,重包装不重实效”[9]90。这些重要论述揭示了错误政绩观的根源,画出了错误政绩观的脸谱,对应该树立和践行怎样的政绩观提出了警示。
坚持正确政绩观事关党和国家事业兴衰成败。树立和践行正确政绩观,对坚持党性和永葆马克思主义政党先进本质具有重要意义。党性与人民性相统一形成“为民造福是最大政绩”的理论逻辑,以正确政绩观涵养领导干部道德品质,对党忠诚的大德、造福人民的公德、严于律己的品德集中体现为树立和践行正确政绩观。以校正政绩观的思想之标把握政绩创造之舵,以树立和践行正确政绩观引领为民造福的干事作为,是中国人进行党性淬炼和永葆马克思主义政党先进本质的内在要求。树立和践行正确政绩观,对巩固新时代全面从严治党取得的重大成果具有重要意义。新时代全面从严治党以制定实施中央八项规定为徙木立信之举,以扭住不放、一抓到底的韧劲和持续作用的耐力推动管党治党实现了从宽松软向严紧硬的转变,大力发扬党的优良作风为新时代党团结带领人民创造辉煌政绩提供了重要保证。错误政绩观与党的优良作风格格不入,树立和践行正确政绩观是把党的作风建设引向深入和全面从严治党永远在路上的内在要求。树立和践行正确政绩观,对坚定中国特色社会主义道路自信、理论自信、制度自信、文化自信具有重要意义。新时代的奋斗创造了显著政绩,续写了经济快速发展和社会长期稳定两大奇迹的新篇章,世界风景这边独好的中国特色社会主义繁荣发展,有力验证了党和人民在道路、制度、理论、文化选择上的正确性。树立和践行正确政绩观,是坚定“四个自信”、进一步开创新局面的内在要求。树立和践行正确政绩观,对推动国民经济和社会发展具有重要意义。中国长期执政,创造政绩服务于推动国家的整体发展,为建设社会主义现代化强国夯实基础。政绩体现国家利益与人民利益的一致性,有效推动国民经济和社会发展是切实为人民创造幸福生活的前提。树立和践行正确政绩观,是锚定战略目标、推进社会主义现代化强国建设的内在要求。
奉行错误政绩观会危害党和国家事业。错误政绩观驱使下的思想和行为,损害党全面领导的公信力。坚持党对一切工作的领导,把中国领导这个中国特色社会主义制度的最大优势转化为实践效能,必须落实到为民造福和推动国民经济和社会发展的政绩创造上。错误政绩观违背党的根本宗旨,使用权力掺杂私心、私念、私欲,做政绩不真干实干为人民谋利益的事,干事作为以谋取私利为动机,公权私用产生损害党的领导公信力的严重后果,削弱人民对党的信任和拥护。错误政绩观驱使下的思想和行为,破坏党的优良作风。中国一百多年历史实践中,以理论联系实际、密切联系群众、批评和自我批评为标志的三大优良作风,塑造了党的光辉形象,广大中国人民通过党的优良作风形成对中国先进性和纯洁性的形象认同。错误政绩观与党的优良作风格格不入,、官僚主义、功利主义的政绩观脱离实际、脱离人民,不计代价、浪费资源、劳民伤财、遗留后患,把政绩等同于数据报表,甚至以注水分的“假政绩”充脸面,对党的形象造成巨大杀伤力。错误政绩观驱使下的思想和行为,助长了腐败行为。党内不正之风是滋生腐败的温床,“不正之风和腐败问题互为表里、同根同源。不正之风滋生掩藏腐败,腐败行为助长加剧不正之风、甚至催生新的作风问题”[9]122。危害党强壮生命的腐败毒瘤与腐蚀党健康肌体的不良作风没有轻重之分和本质区别,反对错误政绩观必须贯彻到坚持风腐同查同治之中。许多重大腐败案例表明,沾染不正之风往往是腐败发生的开端,吃吃喝喝、拉拉扯扯、团团伙伙以及说情请托、礼尚往来,与权权交易、权钱交易、权色交易相伴随。错误政绩观以滥用、乱用权力对党长期执政地位带来严重威胁。
是坚持正确政绩观还是奉行错误政绩观,利害关系明明白白。“十五五”开局之年,以习为核心的党中央部署开展树立和践行正确政绩观学习教育,是具有深远意义的重大举措。在“两个大局”交织并进和深度演化的情势下,党团结带领人民肩负以中国式现代化全面推进中华民族伟大复兴的使命任务,需要通过创造出更加辉煌的新政绩回应时代的要求。在党的十八大以来党中央一贯要求的基础上,以党内集中学习的方式开展树立和践行正确政绩观学习教育,有助于强化意识,端正态度,提高自觉,更好地发挥主动精神为党和国家创造更加辉煌的政绩,更好地砥砺奋斗,把创造政绩服务于满足人民对更加美好生活的期待。
树立和践行正确政绩观不是一时一刻的要求,作为领导干部的政治素养,必须保持常态化长效化的思想和行动自觉。常态化就是要把树立和践行正确政绩观贯穿日常始终,长效化就是要使树立和践行正确政绩观持续地发挥效能。推进树立和践行正确政绩观常态化长效化是一项长期而艰巨的任务,需要持续发力、久久为功,以坚定的韧劲和顽强的耐力,为各级领导干部创造优异政绩赋能。
路遥知马力,加强党的建设贵在恒常,重在持久。党的十八大以来,注重常态化长效化建设成为党中央谋划治国理政战略的着眼点,尤其是全面从严治党的部署都提出常态化长效化建设的要求。2013年6月18日,习在党的群众路线教育实践活动工作会议上指出:“作风问题具有反复性和顽固性,必须经常抓、长期抓,特别是要建立健全促进党员、干部坚持为民务实清廉的长效机制。”2022年3月,中央办公厅印发了《关于推动党史学习教育常态化长效化的意见》,文件指出,“推动党史学习教育常态化长效化是建设马克思主义学习型政党的一项长期重要任务”。2023年11月,习在黑龙江考察时对主题教育作出重要指示:“要建立健全理论学习、调查研究、推动高质量发展、密切联系群众、防止和官僚主义等长效机制,巩固发展主题教育成果。”2025年6月,习在主持二十届中央政治局第二十一次集体学习时强调,“完善作风建设常态化长效化机制”。推进树立和践行正确政绩观常态化长效化,必须在实践中遵循以下重要原则。
第一,必须坚持党的全面领导,以对标对表党中央精神推进树立和践行正确政绩观常态化长效化。领导干部在各个层级、不同地区、各种岗位上肩负责任、创造政绩有两个实践遵循:一是正确贯彻落实党的路线方针政策;二是有力推进和完成党中央作出的各项部署。因此,坚决维护习党中央的核心、全党的核心地位,坚决维护以习为核心的党中央权威和集中统一领导,是领导干部创造政绩不可违背的根本原则。检验政绩观是否出问题就看是否做到“两个维护”,是否与党中央保持一致,时刻对标才能保证创造政绩的正确方向,及时对表才能保证创造政绩的正确行动。错误政绩观的表现一定是罔顾党中央集中统一领导的要求,弱化党的全面领导的。什么时候动摇和放弃党的全面领导,各种出轨越界、跑冒滴漏就在所难免,领导干部创造政绩就会偏离正确的轨道。推进树立和践行正确政绩观常态化长效化,必须经常与党中央精神对标对表,及时校准偏差,任何情况下都不能以任何理由搞上有政策下有对策那一套,不能以耍小聪明、动歪脑筋、出坏点子对待政绩创造,不能选择性、打折扣、作变通地另搞一套扭曲政绩观。
第二,必须贯彻以人民为中心的发展思想,以为民造福为根本标准推进树立和践行正确政绩观常态化长效化。政绩记录执政党的成就,但创造政绩不是用来炫耀功劳的。必须懂得一个道理:创造政绩从来就不是个人行为,而是共同努力的集体成就,领导干部的作用十分重要,但广大人民群众则是创造政绩的主体力量。人民至上是中国人创造政绩的圭臬,为人民不断创造更加美好的生活是创造政绩的终极目的。党中央反复强调,人民利益高于一切,党制定路线方针政策都要从实际出发站稳人民立场;中国除了人民利益外没有任何自身的特殊利益,始终代表中国最广大人民的根本利益,要实现好、维护好、发展好人民利益;群众利益无小事,要时刻把人民放在心里,想群众之所想、急群众之所急、纾群众之所难;要关切老百姓生活,注重民生保障,使改革开放和中国式现代化的成果更多更好地为人民所共享;要做到情为民所系、权为民所用、利为民所谋,不断提高人民群众的获得感、幸福感、安全感,让人民过上好日子……这些鲜明的观点为树立和践行正确政绩观扎牢了思想根基。推进树立和践行正确政绩观常态化长效化,必须始终坚持以人民为中心的发展思想,始终坚持为民造福的根本标准,使为人民创造政绩成为领导干部干事创业的不竭动力。
第三,必须加强党的创新理论武装,以马克思主义世界观方法论为指导推进树立和践行正确政绩观常态化长效化。政治的坚定来自理论的坚定,“拥有马克思主义科学理论指导是我们党坚定信仰信念、把握历史主动的根本所在”[7]14,“科学理论是我们推动工作、解决问题的‘金钥匙’”[10]371,只有以党的创新理论为思想武装,树立和践行正确政绩观才能常态化长效化。作为当代中国马克思主义、二十一世纪马克思主义、中华文化和中国精神的时代精华,习新时代中国特色社会主义思想是党的创新理论最具标识性的重大成果,为树立和践行正确政绩观提供了强大思想武器。全面贯彻习新时代中国特色社会主义思想,全面贯彻习关于树立和践行正确政绩观的重要论述,首先要从世界观和方法论上加以把握,将贯穿其中的立场观点方法运用于树立正确政绩观的思想和实践。创造政绩不是容易的事,尤其是在面临各种困难的情况下更容易产生畏难的思想。现实中,许多领导干部心里明白要为谁创造政绩的道理,知道应该创造什么样的政绩,但经常在怎样创造政绩上不知所措。加强党的创新理论武装,向马克思主义世界观方法论汲取智慧,必须着力提高领导干部战略思维、历史思维、辩证思维、系统思维、创新思维、法治思维、底线思维的能力,为推进树立和践行正确政绩观常态化长效化厚植科学世界观方法论的基础。
第四,必须着眼新时代新征程党的使命任务,以推动高质量发展推进树立和践行正确政绩观常态化长效化。政绩在一定时段创造出来带有时间的历史性,党和国家事业的长期性要求创造政绩的不间断性。昨日的辉煌不代表今天的政绩,中国始终发扬积极进取的精神,从来不躺在功劳簿上自我满足。进入新时代以来,在以习为核心的党下,党团结带领人民胜利完成了全面建成小康社会的第一个百年奋斗目标,创造的政绩彪炳史册。党的二十大提出全面建成社会主义现代化强国、实现第二个百年奋斗目标,以中国式现代化全面推进中华民族伟大复兴。这个新时代新征程党的使命任务,对党团结带领人民创造政绩提出了新要求。改革开放使我国生产力发展的能量充分释放出来,一段时间里,片面追求快速发展使一些领导干部把创造政绩集中在国民生产总值增长上。党中央高度重视这个问题,及时加以纠偏,要求全面认识政绩的涵义,反对“唯GDP”的政绩观。基于对国内外形势发展的精准判断,习高瞻远瞩,提出把握新发展阶段、贯彻新发展理念、构建新发展格局的深刻论断,明确以推动高质量发展为主题,在强国建设、民族复兴事业新征程上树立起“为谁创造业绩、创造什么样的业绩、怎样创造业绩”的新坐标。树立和践行正确政绩观,必须在推动高质量发展的过程中发挥常态化长效化的作用。
第五,必须推动制度改革创新,以完善体制机制推进树立和践行正确政绩观常态化长效化。制度为党立规矩定纪律强规范,是党的建设中始终高度重视的重大问题。改革开放以来,从把制度建设纳入党的建设总体布局,到提出把制度建设贯穿党的各方面建设之中,党的思想认识不断深化,制度建设力度不断加强。新时代创新实践中,党中央提出“制度治党、依规治党”,强化“依法治国”战略,凸显制度在党治国理政中根本性、全局性、稳定性和长期性的意义。习作出一系列重要论述,反复强调必须把权力关进制度的笼子里,让权力在阳光下运行;必须发扬改革创新精神,构建系统完备、衔接配套、立治有体、施治有序的制度体系,发挥制度合力作用;必须加强制度执行力,决不能使制度虚置空转,成为“稻草人”“纸老虎”;等等。这些重要观点都对树立和践行正确政绩观具有指导意义。制度化是常态化的保障,是长效化的基础,“在坚持中见常态,向制度建设要长效”[9]160,不断完善各种体制机制,营造领导干部担当作为的良好氛围,是推进树立和践行正确政绩观常态化长效化的路径。
第六,必须深入推进全面从严治党,以发扬党的自我革命精神推进树立和践行正确政绩观常态化长效化。在长期管党治党历史经验的基础上,以习为核心的党中央把全面从严治党纳入“四个全面”战略布局,使其成为国家层面的关键性战略,开创了新时代党的建设新的伟大工程崭新局面。关于全面从严治党,党中央有两个重要定位:其一,全面从严治党是党的十八大以来党中央抓党建的鲜明主题;其二,全面从严治党是新时代党治国理政的一个鲜明特征。这两个定位生成了全面从严治党永远在路上的推进逻辑:把党建设得更加坚强有力,要求全面从严治党决不能有歇歇脚、松口气的懈怠。习提出建设世界最强政党、时刻保持解决大党独有难题的清醒和坚定,形成了党的自我革命的重要思想,内容丰富、思想深邃、逻辑严密的论述为把全面从严治党向纵深推进锚定方向。坚持正确政绩观,反对错误政绩观,推进树立和践行正确政绩观常态化长效化,必须发扬党的自我革命精神,以抛弃私心、私念、私欲战胜自我,以强烈的事业心和高度的责任感创造出经得起实践、人民、历史检验的实绩。
做大文章需要花大功夫,把树立和践行正确政绩观这篇大文章在中华大地上写好、写实、写深,是党中央的要求和人民的期待。思考新时代坚持和发展什么样的中国特色社会主义、怎样坚持和发展中国特色社会主义,建设什么样的社会主义现代化强国、怎样建设社会主义现代化强国,建设什么样的长期执政的马克思主义政党、怎样建设长期执政的马克思主义政党等重大时代课题,树立什么样的正确政绩观是应答之题。回答党是什么、要干什么和为谁执政、为谁用权、为谁谋利这两个根本问题,树立和践行正确政绩观是答案选择。树立和践行正确政绩观是中国人加强党性修养的永恒课题,如何保持常态化长效化是做好这篇大文章的关键,持久发力、花大功夫才能保证创造的政绩不负历史、不负人民。
相关推荐